Abstract
Introduction: To evaluate the safety and efficacy of ibrutinib plus fludarabine, cyclophosphamide, and rituximab (iFCR) as initial treatment for chronic lymphocytic leukemia (CLL)/ small lymphocytic leukemia (SLL) patients.
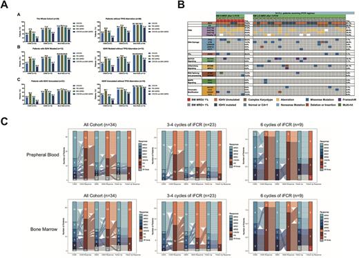
Methods: We analyzed 34 CLL patients aged 18 to 65 years old who received iFCR as initial treatment in our cohort between January 2019 to March 2021. Oral ibrutinib was given continuously (420 mg/day) from day 0, then intravenously rituximab (375 mg/m2 in day 0 of cycle 1; 500 mg/m2 in day 0 of cycle 2-6), fludarabine (25 mg/m2, days 1-3) and cyclophosphamide (250 mg/m2, days 1-3), every 28-day cycles. All the patients received 3 cycles of iFCR in the first stage. Mid-term efficacy assessment was conducted according to the 2018 criteria from iwCLL and minimal residual disease (MRD) was detected by flow cytometry. uMRD was defined as less than 1 CLL cell per 10000 leukocytes, low MRD (LMRD) 1 to <100 CLL cells per 10000 leukocytes; high MRD (HMRD) ≥100 CLL cells per 10000 leukocytes. Patients who achieved complete response (CR) or bone marrow (BM) undetectable MRD (uMRD) level (<10-4) were then given 3 times of ibrutinib and rituximab (IR) or the 4th cycle of iFCR, and 2 times of IR and then turned to ibrutinib maintenance. Other patients opted to receive another 3 cycles of iFCR (6 in all) or execute the regimen as patients above according to their treatment willingness and toxicity tolerance.
Results: At data cut-off (May 1st, 2022), the median follow-up was 31 months (range 12-38 months). Generally, the best overall response rate (ORR) was 100%, among which 25 of 34 (73.5%, 95% CI 0.587-0.884) patients achieved CR/ CRi or BM uMRD and 21 of 34 (61.8%, 95% CI 0.454-0.781) achieved CR/ CRi and BM uMRD at their best response. 13 of 21 patients (61.9%, 95% CI 0.411-0.827) with unmutated IGHV and 8 of 13 patients (61.5%, 95% CI 0.351-0.880) with mutated IGHV achieved CR/CRi and BM uMRD at best response. Patients showed relatively lower rate of CR/CRi (66.7% vs. 84.6%), PB uMRD (71.4% vs. 84.6%) and BM uMRD (66.7% vs. 84.6%) in patients with unmutated IGHV than patient with mutated IGHV. Further analysis showed that all 6 patients with TP53 mutation and/or deletion shared unmutated IGHV status, 5 of them failed to achieve CR or BM uMRD. Responses between IGHV mutated and unmutated subgroups without TP53 aberration were compared and no difference in the proportions of patients achieving CR/CRi, PB MRD and BM MRD were found. Among patients who received 3-4 cycles or 6 cycles of iFCR in each assessment time points and for most CLL patients who achieved early phase CR and/or BM uMRD at post 3 cycles response assessment, directly leading to IR for the following 3 cycles could maintain or deepen the efficacy. However, for those patients who achieved PR and BM HMRD (4/8 patients with TP53 mutation) at post 3 cycles response assessment, even 6 cycles of iFCR failed to achieve deeper remission. There was only one progression event (Richter transformation) during follow-up and 2-year-PFS rate and 2-year-OS rate was 96.9%, 100% respectively.
Safety assessment showed that in the phase of iFCR, toxic effects were mainly hematological and most frequently were neutropenia (any grade, 19/34 [55.9%]; grade 3 or 4, 16/34 [47.1%]), thrombocytopenia (any grade, 18/34 [52.9%]; grade 3 or 4, 10/34 [29.4%]), anemia (any grade, 16/34 [47.1%]; grade 3 or 4, 4/34 [11.8%]) and febrile neutropenia (grade 3 or 4, 6/34 [17.6%]). 2 cardiovascular adverse events (1 grade 3 atrial fibrillation,1grade 2 hypertension) and 2 grade 2 hematuria were reported to be ibrutinib-related toxicities during maintenance. Notably, frequency of hematological AEs including anemia, febrile neutropenia and thrombocytopenia significantly decreased in cycle 5, cycle 6 and during ibrutinib maintenance among patients who received 3-4 cycles of iFCR compared with patients receiving 6 cycles of iFCR.
Conclusion iFCR as initial treatment for CLL/SLL patients with fair physical condition could achieve high response rate and proportion of undetectable MRD. The overall tolerability was under control. Patients with mutated or unmutated IGHV status without TP53 aberration showed relatively similar response rate. 3-4 cycles of iFCR might be enough to achieve enduring remission and reduce the toxicity of chemotherapy in this corhort.
Disclosures
No relevant conflicts of interest to declare.
Author notes
Asterisk with author names denotes non-ASH members.

This feature is available to Subscribers Only
Sign In or Create an Account Close Modal